原创
D4 宇治 - 抹茶 - 凤凰堂平等院 - 京吹巡礼这天来到宇治,总算是第一个稍微远离市区的地方了,非常安静,感觉能听到自己的心跳了D4 宇治 - 抹茶 - 凤凰堂平等院 - 京吹巡礼这天来到宇治,总算是第一个稍微远离市区的地方了,非常安静,感觉能听到自己的心跳了D4 宇治 - 抹茶 - 凤凰堂平等院 - 京吹巡礼这天来到宇治,总算是第一个稍微远离市区的地方了,非常安静,感觉能听到自己的心跳了D4 宇治 - 抹茶 - 凤凰堂平等院 - 京吹巡礼这天来到宇治,总算是第一个稍微远离市区的地方了,非常安静,感觉能听到自己的心跳了D4 宇治 - 抹茶 - 凤凰堂平等院 - 京吹巡礼这天来到宇治,总算是第一个稍微远离市区的地方了,非常安静,感觉能听到自己的心跳了D4 宇治 - 抹茶 - 凤凰堂平等院 - 京吹巡礼这天来到宇治,总算是第一个稍微远离市区的地方了,非常安静,感觉能听到自己的心跳了D4 宇治 - 抹茶 - 凤凰堂平等院 - 京吹巡礼这天来到宇治,总算是第一个稍微远离市区的地方了,非常安静,感觉能听到自己的心跳了D4 宇治 - 抹茶 - 凤凰堂平等院 - 京吹巡礼这天来到宇治,总算是第一个稍微远离市区的地方了,非常安静,感觉能听到自己的心跳了D4 宇治 - 抹茶 - 凤凰堂平等院 - 京吹巡礼这天来到宇治,总算是第一个稍微远离市区的地方了,非常安静,感觉能听到自己的心跳了
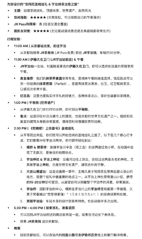
D4 宇治 - 抹茶 - 凤凰堂平等院 - 京吹巡礼 这天来到宇治,总算是第一个稍微远离市区的地方了,非常安静,感觉能听到自己的心跳了。 PS. 我没有出现在照片上啦,而且我也没有看过京吹这动画。 #travel #jp
原创
这不,准备睡觉,被震了一下😇
这不,准备睡觉,被震了一下😇
原创
D3 锦市场 - 新京极 - 八坂神社这天让 Gemini 特地优化了一下行程后,节奏好了不少(而且总算是可以 11 点再出发了)D3 锦市场 - 新京极 - 八坂神社这天让 Gemini 特地优化了一下行程后,节奏好了不少(而且总算是可以 11 点再出发了)D3 锦市场 - 新京极 - 八坂神社这天让 Gemini 特地优化了一下行程后,节奏好了不少(而且总算是可以 11 点再出发了)D3 锦市场 - 新京极 - 八坂神社这天让 Gemini 特地优化了一下行程后,节奏好了不少(而且总算是可以 11 点再出发了)D3 锦市场 - 新京极 - 八坂神社这天让 Gemini 特地优化了一下行程后,节奏好了不少(而且总算是可以 11 点再出发了)D3 锦市场 - 新京极 - 八坂神社这天让 Gemini 特地优化了一下行程后,节奏好了不少(而且总算是可以 11 点再出发了)D3 锦市场 - 新京极 - 八坂神社这天让 Gemini 特地优化了一下行程后,节奏好了不少(而且总算是可以 11 点再出发了)
D3 锦市场 - 新京极 - 八坂神社 这天让 Gemini 特地优化了一下行程后,节奏好了不少(而且总算是可以 11 点再出发了)。基本没有太累。还有坑点就是了:
  1. 路线反过来玩比较好,晚上去到八坂神社出不了照片。
  2. 而且体力好的时候逛商店倾向于买更多东西😂
#travel #jp
转发自 Oilbeater 的自习室
看最近推上讨论懒投资,想起了很多年前我推荐开源中国的一个大哥去买 P2P。 当时 P2P 的利率在 15% 左右,而且当时还没资金池的模式,还都是把一个个借款公司的项目列出来,里面会有公司的厂房,设备,订单什么的照片作抵押物。P2P 平台会展示他们的催收团队照片,一堆膀大腰圆的大哥拿着狼牙棒带着狗的那种。 我给大哥展示完项目各种照片之后大哥开始给我算账:
  1. 你的利率就 15 了,平台得赚钱,借款方利率到 20 不过分吧?
  2. 他们还是保底的,那他们得用别的项目赚的钱来覆盖坏账,考虑到这种项目坏账率很高,那借款方利率加到 25 不过分吧?
  3. 利率都到 25 了,那借款方怎么着也得有个 30, 40 的利润率才划算吧?
  4. 然后灵魂拷问就来了:
    1. 中国啥项目能有一年能有 30,40 利润,上市公司都不见得能做到
    2. 他有这么高的利润然后现在缺这一两百万?
    3. 信用卡有免息期,他要周转为什么不用信用卡?
    4. 银行利率 5% 他为什么不借?
    5. 民间借贷利率 15% 他为什么不借?
    6. 厂房,设备这些东西抵押给银行不好么?
    听大哥说完我就把满仓的 P2P 给清了。